Le mapping
Trois étapes :
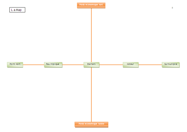
- Déterminer l’échelle (économique, notoriété…) que vous allez appliquer sur l'axe des ordonnées. Par défaut, nous avons choisi le poids économique
- Classer chaque prestataire en fonction de la segmentation proposée plus haut.
- Vous pouvez ensuite croiser les données et les cartographier sur la carte comme celle présentée ci-dessous
En positionnant sur la carte vos prestataires vous pourrez ainsi définir où sont vos « forces » et « faiblesses ».
Exemple : si vous avec une forte concentration d’entreprises à gauche en bas de la carte, vous pourrez en déduire que vous avez peu d’impact sur les petites structures de votre territoire (typiquement, on y retrouve les propriétaires de meublés)
Si vous vous rendez compte que les entreprises majeures de votre territoire sont toutes dans les « peu impliqués», ou « poids mort », vous pouvez vous inquiéter sur l’impact de votre structure par rapport aux « majors du tourisme local ».
Conseils
- Reproduisez la carte sur un paper board pour disposer de plus de place. A défaut de travail sur un tableau blanc vous pourrez confectionnez une carte A3 voir plus si vous avez la possibilité de l’agrandir (ci-dessous, la carte présentée en 4 morceaux imprimables).
- Si nécessaire, réalisez une carte par catégorie de prestataires (hôtellerie, gîtes, etc.)
- Vous devez placer les noms des prestataires sur la carte pour savoir si vous agissez plus spécifiquement sur tel prestataire ou sur tel autre.
- Faites ce travail en équipe : c’est à la fois réjouissant, intéressant et motivant pour tout le monde

